sklearn unsupervised learning

sklearn unsupervised learning

Price: $44.99
In stock
Rated 5.0/5 based on 4 customer reviews
Size:
Quantity:
product description:

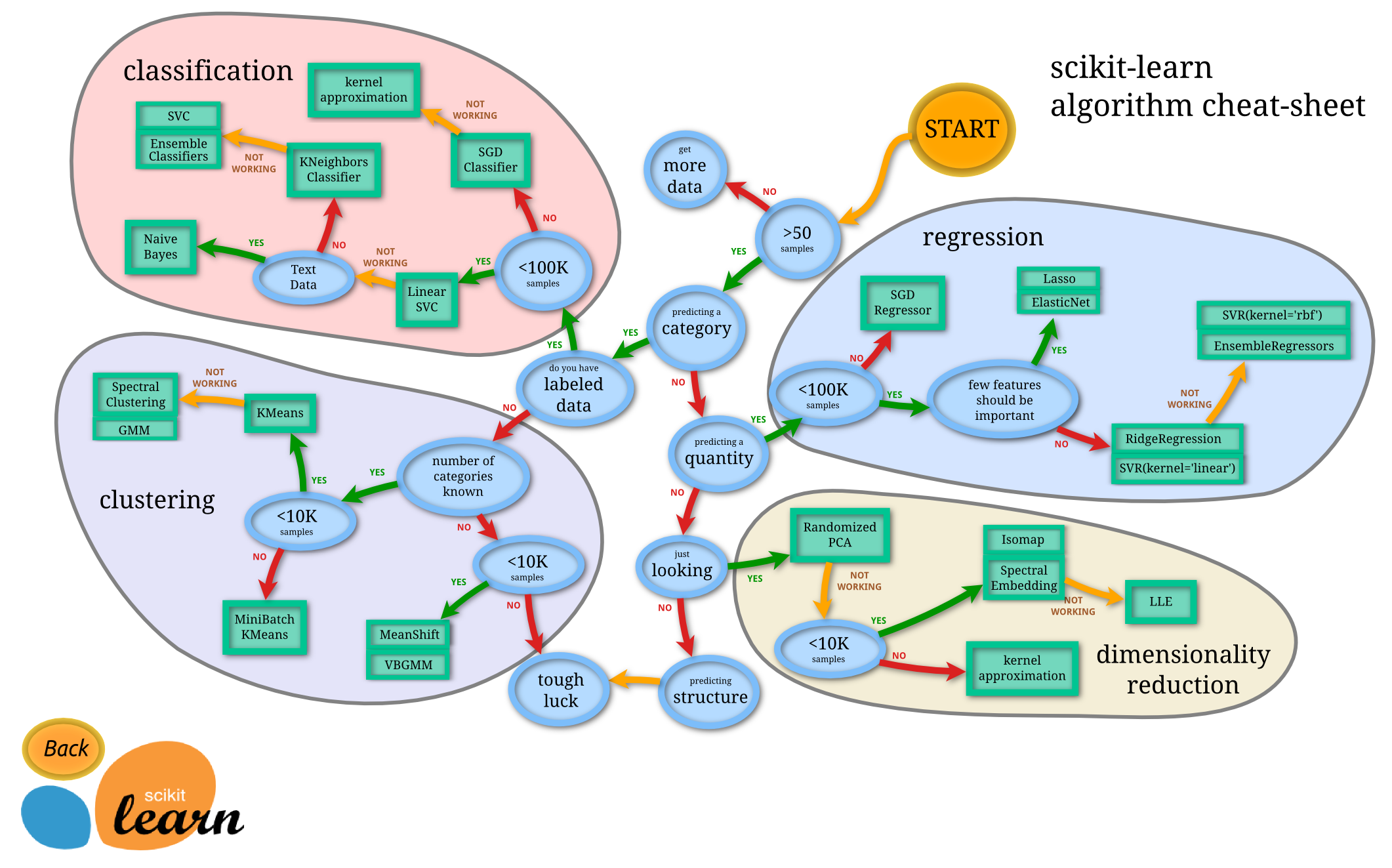
2.3. Clustering — scikit-learn 0.23.2
sklearn unsupervised learning Discover cheap clothes, shoes and accessories for men at Our shop Outlet. Shop the latest menswear collection at cheap prices.
Product reviews:
  iphone XS Max
A Beginner's Guide To Scikit Learn sklearn unsupervised learning
sklearn unsupervised learning
  iphone 11 Pro
scikit-learn : Unsupervised Learning sklearn unsupervised learning
sklearn unsupervised learning
  iphone 11
Scikit-Learn - Unsupervised Learning sklearn unsupervised learning
sklearn unsupervised learning
  iphone 6s Plus
Linear Regression Using Scikit-learn sklearn unsupervised learning
sklearn unsupervised learning
Customer Reviews:
Full Name:
Title:
Description:
Rating Value:
Time: 2026-03-17 00:07:30
You may also like: